【展商推荐】上海林福机电有限公司邀您出?023先进正极材料技术与产业高峰论坛
中国粉体网讯在锂离子电池中,正极材料的成本占比高?0%-40%,是最为关键的原材料之一。当前,受电动车、储能等市场的带动,磷酸铁锂,三元等正极材料正处于市场高速发展阶段:老牌厂商,上游跨界,企业转型……各投资项目不断刷新产能上限。钠离子电池?023年开启“狂飙“span style="text-indent: 0em;">,纷纷开始下注加码钠离子电池领域,多家钠离子电池企业宣布完成新一轮融资,规模最高超亿元、/span>
仍strong>2023先进正极材料技术与产业高峰论坛暨第一届钠离子电池材料技术研讨会组委会获悉,本届会议将于2023??5-16?/span>?span style="color: rgb(255, 0, 0);">重庆举办、span style="color: rgb(255, 0, 0);">上海林福机电有限公司作为参展单位邀请您共同出席、/p>

上海林福机电有限公司是国家高新技术企业,上海市“专精特新”企业,拥有三十余项专利技术和软件著作权登记证书、/p>
1985年以来,上海林福机电研发设计了系列自动计量配料设备、基于标准MODBUS通讯协议的输入输出及通讯卡件、DCS自动控制系统等系列产品,?8年丰富的设计、制造和工程经验,具备耐火材料行业整条自动配料生产线设计制造和系统集成能力、/p>
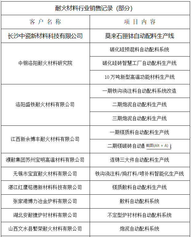
上海林福机电先后为河南、江苏、江西、湖南、湖北、山西、四川、河北等地定型、不定形耐火材料企业生产的自动配料生产线,技术路线先进、工艺设计合理、自动化程度高、计量精度高、环保绿色达标,获得了用户的一致好评、/p>
针对锂电池正极材料匣钵对铁含量要求比较苛刻的工艺要求,上海林福机电设计了针对性的斗车自动上料和配料后自动输送、自动提升方案,欢迎垂询?3818985183、/p>


产品介绍
斗式秤计量称重系绞/strong>
斗式秤计量称重系统由给料设备、计量斗、拉力传感器、出料阀等设备组成,是计量称重系统的核心机电设备。相对于小车计量称重系统,斗称计量称重系统具有计量精度高、计量配料效率高的特点、/p>
粉料斗式秤由稳料定量给料绞刀/骨料斗式秤由密封式给料皮带机、计量斗、拉力传感器、振打器、出料阀等设备组成。根据不同粉体的物理特性选用相应的稳料定量给料绞刀,能有效防止冲料和溜料,稳定控制粉体给料/皮带给料机给料稳定可控,两种给料机由变频器调速、/p>
配合上海林福机电专有?5位AD转换芯片为核心的信号采集转换器,可将重量传感器的毫伏信号最大转换数字为32000多个数字,每个数字代表的重量较小。信号调制为RS485通讯信号进行传输,传输过程中信号不失真,不受电磁干扰,确保了计量精度、/p>

充分利用S7-1500 PLC的强大运算能力进行计量称重的计算,可根据不同物料不同流动特性、生产线的运行状态,精准灵活计量称重。再配以自适应等精度控制软件,确保计量配料精度高达0.2-0.3%、/p>
粽/span>凅/span>皃/span>?/span>刵/span>粽/span>?/span>


用户案例----中钢洛耐院碳化硅砖智慧工厂

用户案例----巩义兴平铁沟?捣打料自动配料生产线

?/span>户案侊/span>----濮耐集团苏州宝明连铸三大件配料生产纾/span>


会务练/span>
联系人:李霞
?nbsp;机:15170495821(微信)?3641214784
?nbsp;箱:314806496@qq.com

