40315
2019-12-13
中国粉体网讯12?2日,工信部规划司公示了?019工业强基重点产品、工艺‘一条龙’应用计划示范企业和示范项目”、/span>
根据公示,为聚焦解决工业基础产品和工艺应用难题,工信部继续组织开展工业基础领域重点产品、工艺“一条龙”示范应用推广工作。经企事业单位自愿申报,各地工业和信息化主管部门、中央企业推荐,第三方推进机构组织专家评审,本次公示的“一条龙”应用计划分为六类,分别为:传感器、控制系统、超低损耗通信光纤预制棒及光纤?span style="color: rgb(192, 0, 0);">航空发动机和燃气轮机耐高温叶牆/span>?span style="color: rgb(192, 0, 0);">高性能难熔难加工合金大型复杂构件增材制造(3D打印(/span>?span style="color: rgb(192, 0, 0);">石墨?/span>、/strong>
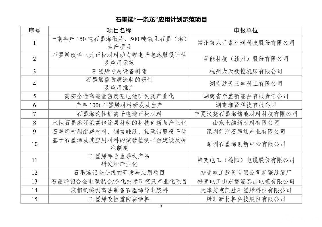
石墨烯“一条龙”应用计刑/strong>



航空发动机和燃气轮机耐高温叶片“一条龙”应用计刑/strong>


高性能难熔难加工合金大型复杂构件增材制造(3D打印)“一条龙”应用计刑/strong>



控制系统“一条龙”应用计刑/strong>



传感器“一条龙”应用计刑/strong>



超低损耗通信光纤预制棒及光纤“一条龙”应用计刑/strong>




(中国粉体网编辑整理/三昧(/p>
注:图片非商业用途,存在侵权告知删除?/p>
2024-08-03
2024-07-22
2024-07-17
2024-07-11
2024-07-09
2024-07-05
2024-06-27
2024-06-25