中国粉体网讯广东美涂士建材股份有限公司应生产部要求,为了满足生产需求扩展业务,经公司研究,对重钙采购项目进行公开招标。有关事项如下:

一、项目概冴/strong>
1.本项目投标邀请及招标文件中所有时间均?4小时制北京时间,所有货币单位均为人民币元,所使用的计量单位均以《中华人民共和国法定计量单位》为准(特别注明除外)、/p>
2.项目编号:MDS20170510
3.项目名称:美涂士2017年重钙采购项?/span>
4.项目情况一览表9/span>

二、供应商资格要求
1.法人或者其他组织的营业执照、组织机构代码证和税务登记证(或三证合一证明)证明文件、/p>
2.上一年经审计的财务报告;投标人为新成立的,提供成立至今的月或季度财务状况报告复印件、/p>
3.?个月缴纳税收和保险的凭证。如依法免税或不需要缴纳社会保障资金的,应提供相应文件证明、/p>
4.提供具备履行合同所需的设备及技术人员的名单材料、/p>
5.投标人必须遵守《中华人民共和国投标法》及其他相关的国家法律、行政法规的规定,具有良好的信誉和诚实的商业道德,在经营活动中没有重大违法记录、/p>
6.供应商必须是样品检测合格的投标亹/p>
7.投标人必须符合生产或经营范围内,投标人为一般纳税人,同时应承诺提供税率17%的增值税专用发票、/p>
8.本项目不接受联合体投标、/p>
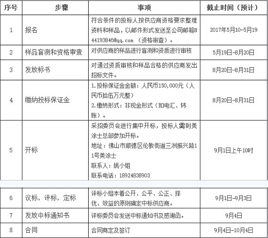
三、应标步骣/strong>

?联系事项
采购单位:广东美涂士建材股份有限公司
地址:佛山市顺德区伦教街道三洲振兴路11叶/p>
联系亹陈小姏/p>
联系电话?3924809661
邮编?28000
?投诉方式
联系部门:美涂士监察内审?/p>
电话?757-27339085
邮箱:mdsjc@maydos.cn
(该举报电话仅作为廉洁投诉使用,如有业务咨询请直接联系上述第四条联系事项中的联系人(/p>