中国粉体网讯?018中国贺州碳酸钙产业发展论坛”第二轮报名通知已出?/p>
2018中国贺州碳酸钙产业发展论坚/strong>
论坛主题:绿色发展 创新提升
碳酸钙是世界最常用、最大量的非金属矿物材料之一,广泛应用于造纸、塑料、橡胶、农业、食品、医药、油漆涂料、卫生保健、建筑材料等领域。目前,世界碳酸钙产量超?.2亿吨,中国经过多年的快速发展,已成为世界碳酸钙重要的生产与消费大国之一,年产销量约占世?0%以上。广西贺州大理石资源丰富,碳酸钙产业发展迅速,每年以超?0%的速度增长,已成为中国重要的重质碳酸钙生产基地、/p>
中国碳酸钙产业快速发展的同时,也面临着产业集中度低、企业规模小、资源浪费、环境污染、产品单一、技术与装备急需提升等诸多问题与挑战。为了全面贯彻党的十九大精神,落实“创新、协调、绿色、开放、共享”发展理念,进一步推进我国碳酸钙产业供给侧结构性改革,促进碳酸钙产业升级,同时提升贺州碳酸钙产业影响力,提高企业创新意识,促进贺州市碳酸钙产业健康、有序、高质量发展、strong>中国非金属矿工业协会与贺州市人民政府将于2018??6日在广西贺州市共同举办?018中国贺州碳酸钙产业发展论坛”(预计会议规模200人)、/strong>现将会议有关事项通知如下9/p>
一、大会组织单佌/strong>
主办单位:中国非金属矿工业协会、贺州市人民政府
承办单位:贺州市工业和信息化委员会、广西贺州旺高工业区管理委员会、广西贺州市矿业投资集团有限公司、贺州市石材粉体产业发展促进伙/p>
二、时间和地点
时间?018??5日,会议报到
2018??6日全天,论坛会议
2018??7日上午,考察活动(考察广西碳酸钙产品质量检验中心、中国科学院过程工程研究所贺州创新驱动基地石材碳酸钙产业研发中心、广西碳酸钙资源综合利用重点实验室、广西贺州旺高工业区及相关企业等(/p>
报到及住宿地点:金港酒店(贺州八步区太白西路48号)
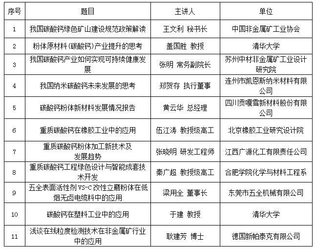
三、主题报呉/strong>

四、参会人呗/strong>
各级政府及有关部门、协会领导,行业专家,企业代表,新闻媒体等、/p>
五、会议费?/strong>
发展论坛不收取会议注册费,不安排接送站,请参会代表自行前往会议地点。会议期间食宿统一安排,住宿费自理。请??0日前反馈参会回执?061838202@qq.com、/p>
六、联系方式:
1、中国非金属矿工业协会(参会报名联系(/p>
010-57811327 13436501173;江伟华 010-57811327 13811898841
010-57811325 15910648651;协会邮箱:2061838202@qq.com
2、贺州市工业和信息化委员伙/p>
18807840521 吴开 13978430317 张志 18778941580
中国非金属矿工业协会
二O一八年九月三日
