中国粉体网讯目前,提及贝壳粉许多人都是不太了解的,有些了解的人都会联想到贝壳粉涂料和动物饲料。其实,贝壳粉的价值,远不止如此。从材料来源看,贝壳是由软体动物的外套膜分泌形成的,是天然的有机-无机复合材料,虽然其形态千变万化,但基本都是由占重95%的CaCO3晶体和占重约5%的有机基质构成。作为天然有?无机复合材料,贝壳的成分组成和独特的微观结构决定了其材料也具备一系列优良特性、br style="text-indent: 2em; text-align: left;"/>
一、贝壳的构成与特?/span>
与石灰石等天然碳酸钙矿物质不同,贝壳拥有韧性好、强度高的特点,这得益于其多尺度、多级次皃strong>“砖一泥“/strong>微结构。同时,贝壳中的多糖、蛋白质等高分子物质对无机相的形成具有调控、指导作用,能通过裂纹偏转、纤维拔出、有机基质桥聓/strong>等增殖机制使相邻片层相互嵌补,这也使得贝壳具有很高的强韧性。此外,贝壳还含有少量K、Na、Mg、Fe、Zn、Se元素的无机盐,也极大丰富了贝壳材料的利用价值。而由贝壳加工得到的疏松多孔的贝壳粉,也因此具有诸多优异性能+strong>如:良好的吸附性、抗菌性、与对高分子物质的亲和?/span>等。所以,贝壳粉在近几年已被广泛应用于建材、化工、医药、环保、新材料等多个领域、/span>

?贝壳粈/span>
二、贝壳粉制备工艺与设夆/span>
1制备工艺
超微细贝壳粉制备工艺分两大步骤,一是有机质(腐肉)分离;二是贝壳超微细粉碎。其流程可简单划分为:清洗→有机质分离→烘干→粗粉碎→过筛→超微细粉碎→改性。其中,有机质分离在操作方法上分?种:碱洗-煅烧、酸?煅烧、高温煅烧和微生物法、/span>

?贝壳粗粉碍/span>

?煅烧后的贝壳?贝壳氧化?

?不同温度煅烧后的贝壳粉晶粒尺寷/span>
2微粉化设夆/span>
从工艺流程上看,贝壳粉超微细粉碎设备与许多超微细粉碎设备大同小异。如:王飞等发明了一种贝壳专用粉碎机,包括:进料装置,破碎箱(包括转子与机?,自动灌装设备与除尘机构(除尘机构包括:旋风分离器,除尘容器与除尘?,进料装置上设置筛板。在转子设置主轴与第一摆锤,机壳内壁设置剪切锤,机壳上设置出料口。由此可以看出,贝壳粉超微细加工对设备需求,实际生产中可按需调整配置、/span>
三、贝壳粉的应用与研究

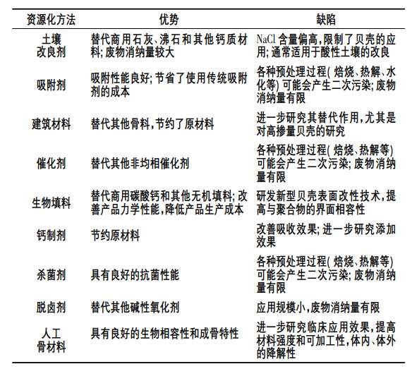
?贝壳资源化方法及其特炸/span>
1贝壳应用于动物饲料和人体补钙剁/span>
贝壳中含有约30种矿物活性元素,如钙、钴、镁、锶等,10余种氨基酸、多肽、胶原等。将贝壳粉作为饲料添加剂可促进畜禽骨骼生长和血液循环,提高蛋和奶的质量和产量、/span>
贝壳粉被采食后,能在禽畜肌内滞留长达数天,吸收时间充分,饲养效果优于石灰石粉、蛋壳粉等。此外,贝壳粉还具有无毒性,分散性等优良特点,可以作为多种禽畜药物的优良载体、/span>
除作为禽畜的钙补充剂,贝壳粉还可为人体提供钙元素。将扇贝壳加工成离子生物钙,可实现人体对钙元素的吸收最大化,其对骨骼生长的促进作用明显优于碳酸钙、/span>
2贝壳粉应用于废水处理剂和气体吸附剁/span>
贝壳内部具有众多互相连通的孔道+strong>大量2~10um微孔经处理可产生多种不同功能孔穴结构,使其具有较强的吸附能力、交换能力和催化分解等作用,能吸附水中的有机磷、硼、亚甲醛蓝、重金属等成份,同时具有良好的水质澄清作用。用贝壳粉来处理养殖用水,可有效地改善水产养殖环境,增加水产品的食品安全性、/span>
值得一提的是,烟气净化过程中,贝壳与石灰石在脱硫性能上有相似之处,但贝壳比石灰石有较好的微孔结构,钙利用率较高,有利于脱硫剂的完全反应、/span>
3贝壳粉应用于催化剁/span>
目前,欧洲、美国等工业化生产生物柴油主要采用均相催化酯交换反应生产,但是相比于均相催化,非均相催化酯交换反应能从反应后的混合物中分离并能多次循环使用,且能避免均相催化反应中乳化现象严重等问题。在非均相催化剂? CaO催化酯交换反应受到广泛关注、/span>
李勇等利?strong>贝壳粉为载体制备的催化剂催化合成脂肪酸甲酯,焙烧温度?00℃、活性组分负载量?0%时,生物柴油产率可达98.1%,滤出的催化剂可重复使用10次、/strong>另外,有研究发现,以贝壳粉为载体的合成负载型碱催化剂具有比表面积大、抗酸、抗水性能奼/strong>的特点,在合成脂肪酸甲酯的反应中具有很高的催化活性,应用前景广阔、/span>
此外,废弃贝壳还可用于贝壳基光催化材料的制备。邹晓兰以珍珠贝贝壳作为载体,煅烧活化后采用水解法制备了纳米Cu2O/贝壳复合材料,复合材料对紫外光和可见光均有良好的吸收效果、/span>
4贝壳粉应用于杀菌剂和保鲜剂
贝壳在高温煅烧后对多种细菌具有杀菌作用。胡兴娟等研究了贻贝、文蛤、缢蛭等贝壳的煅烧粉对沙门氏菌、副溶血弧菌、金黄色葡萄球菌以及大肠杆菌的杀菌与抑菌效果,结果显示,三种贝壳均有杀菌和抑菌作用,且各组效果不完全相同。吴凯强等用微纳米紫贻贝壳粉、海藻酸钠和羧甲基纤维素钠制备微纳米紫贻贝壳粉水产保鲜剂,以带鱼为研究对象研究其保鲜性能,结果显示,其可用于对带鱼保鲜。其主要机理为:抑制带鱼脂肪氧化的速率,并抑制微生物的生长与胺类化合物的产生、/span>
5贝壳粉应用于土壤改良剁/span>
贝壳粉中富含CaCO3可用来对污染土壤进行改良和净化。土壤中的重金属离子能以碳酸盐的形式沉淀,从而达到净化土壤的目的。将贝壳粉作为土壤调理剂与有机肥配合施用,可提高土壤有机质含量,防止土壤盐渍化、/span>
6贝壳粉在建筑材料领域的应?/span>
贝壳粉作为一种天然生物矿化材料,在建筑材料领域的应用范围广泛。目?贝壳粉的主要用途有:①贝壳粉体涂料,将贝壳粉作为功能填料制备具有抗碱、抗龟裂、耐洗刷、阻燃等多种特性的绿色多功能涂料。②制备砂浆,将贝壳粉以一定比例替代砂石,作为细骨料,在不损害材料力学强度的前提下节约建筑成本,或衍生新贝壳粉壁材。③改善水泥基材,将贝壳粉以一定的比例添加到水泥基材中,显著提升水泥的水化作用,以至获得较多的水化产物。④烧制胶凝材料-石灰,贝壳的主要成分是CaCO3,通过高温煅烧使CaCO3分解成CaO,进一步和水反应生成Ca(OH)2。⑤抗菌材料,经过高温煅烧后的贝壳产物与水反应,产物具有极强的碱性从而具有极好的抗菌效果,因此被广泛应用于抗菌材料、/span>
7贝壳粉应用于有机/无机复合材料
复合材料综合了无机与有机材料的优良特性,为重要的多功能新材料。以贝壳为无机相制备的复合材料具有良好的机械特性。在采用表面改性剂硬脂酸钠对贝壳粉进行改性后,可用机械共混法制备贝壳?聚乙?PE)复合材料,填充贝壳粉的细度、比例均对复合材料的力学性能有着较大的影响,当其细度、比例适中时,材料的冲击强度、拉伸强度均有大幅度的提高、/span>
结语9/span>
贝壳粉作为一种生物矿化材料,具有来源广、价格低和耐久性好等特点。目前,针对贝壳粉已开展了大量的基础研究,在部分领域取得了较大的成果,不过系统且有效的研究成果依然有所不足,对贝壳粉进行改性和大批量利用仍是亟待解决的关键问题、/span>
不过,从不可再生资源的可持续性和环境保护的角度来看,利用贝壳制备高附加值的CaCO3粉末,成为商业CaCO3的替代品,这个课题已经在进行中。目前已经利用海扇壳、牡蛎壳和贻贝壳等废弃物制备出了针状或棒状文石和方解石型的微米或纳米CaCO3,所采用的制备方法有机械化学法、复分解法、微乳液法、碳化法等。整体而言,贝壳粉的未来还是比较有潜力的、/span>
参考来源:
匡猛,等:废弃贝壳在建筑材料中的应用,中国建筑材料科学研究总院
陈磊,等:生物基材料制备纳米碳酸钙工艺研究,北京化工大学
严春晖,等:贝壳粉煅烧工艺初探,岭南师范学院
赵晖,等:废弃贝壳循环再生利用技术研究进展,金陵科技学院
赵镇东,等:多功能水性贝壳涂料的制备及应用,烟台大学
(中国粉体网编辑整?昧光)
注:图片非商业用途,存在侵权告知删除?/span>