中国粉体网讯牙膏是由磨擦剂、湿润剂、表面活性剂、粘合剂、香料、甜味剂及其它功能组分(如:氟化物、抗牙菌斑组分、抗敏感组分等)构成的。其中,磨擦剂是牙膏中最为传统的赋形剂,在刷牙时,在牙刷的刷毛尖上能够捕获磨擦剂颗粒,当这些磨擦剂颗粒的硬度比牙齿上的污渍(例如:牙菌斑、牙结石等)坚硬但比健康的牙釉质柔软时,污渍就能去除,却不会对牙齿表面造成显著的磨损。在牙膏中常用的磨擦剂有:水合二氧化硅、碳酸钙、二水合磷酸二氢钙、焦磷酸钙、偏磷酸钠、氢氧化铝、珍珠岩、羟基磷灰石和碳酸氢钠、br/>

(来源:Pixabay(br/>

碳酸钘/strong>
碳酸钙是普通牙膏最为常用的磨擦剂。这是因为碳酸钙资源非常丰富,这使得它的价格相对低廉,是最为经济便宜的牙膏磨擦剂。用作牙膏磨擦剂的碳酸钙分为沉淀碳酸钙和天然碳酸钙两种、br/>
沉淀碳酸钙的合成工艺有一些难以解决的问题?1)反应不彻底;(2)合成产品的pH值过高,不利于保存以及口腔健康;(3)原料煅烧不完全,使得产品中容易含有硫化物,这些硫化物会使得牙膏非常容易变质。由于这些原因,现今国内外基本已经没有生厂商把沉淀碳酸钙作为牙膏磨擦剂使用了、br/>
用作牙膏磨擦剂的天然碳酸钙主要有方解石与白云石两种,它们的主要成分都是碳酸钙,主要生产过程就是将原材料研磨至400目(约为38μm)以上,后干燥即可、br/>
天然碳酸钙用作牙膏磨擦剂的主要缺点是?1)天然碳酸钙的莫氏硬度大概?.0左右,研磨之后的粉末仍然有尖锐的棱角,长期使用容易对使用者的牙齿造成较为明显的磨损;(2)在使用碳酸钙为磨擦剂的牙膏中,就不能添加氟化物、br/>
用作牙膏磨擦剂的天然碳酸钙的主要优点是:(1)资源丰富,价格低廉;(2)除了氟化物之外,能够与其它活性组分保持较好的兼容性、br/>
二氧化硅
二氧化硅类牙膏磨擦剂是近些年来发展最为迅猛的一类高档牙膏磨擦剂。二氧化硅作为高档牙膏磨擦剂具有其独特的优势。二氧化硅(SiO2)通常是通过沉淀法合成的,所以又称作水合二氧化硅或者是无定形二氧化硅,它的化学式为SiO2?nH2O、br/>

(来源:金三江)
用作牙膏磨擦剂的二氧化硅(SiO2)的性能特点9br/>
(1)二氧化硅的化学稳定性好,除溶于强碱外,与其它物质都不起反应。因此,与牙膏中其它物料的相容性、配伍性好,膏体稳定而细腻、br/>
(2)二氧化硅结晶形态大多为圆形充满小空隙的蜂窝状聚合颗粒,接触牙面时颗粒可分散,与牙面污物接触面积增大,故去污效果好,磨擦值可在一定范围内调节,使牙膏膏体具有适宜磨擦值,既能清洁牙齿,又不致损伤牙釉质、br/>
(3)二氧化硅的折光率可在一定范围内调节,极适合于透明牙膏的制作、br/>
(4)二氧化硅与氟化物的相容性非常好,可使牙膏中的有效氟保持较高水平、br/>
(5)二氧化硅的吸油值可在较大范围内调节,既可用作磨擦剂,又可用作增稠剂、br/>
(6)二氧化硅的纯度高,有害杂质少,应用于牙膏具有较高的安全性、/p>

(来源:金三江)
用作牙膏磨擦剂的二氧化硅(SiO2)的主要缺点是:价格相对较贵、br/>


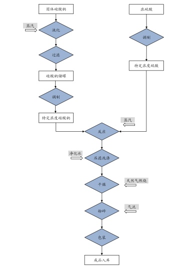
牙膏用二氧化硅的工艺流程图(来源:金三江(br/>
牙膏用二氧化硅的技术指栆/strong>
(1)磨损性与清洁?br/>
关于牙膏磨擦剂对于牙齿的磨损性,现在国际上普遍认同的是英国国际化标准。在这个标准中,牙膏的放射性牙本质磨损(RDA)不能超过标准牙膏的2倍,放射性牙釉质磨损(REA)不能超过标准牙膏的2.5倍、br/>
关于牙膏磨擦剂对于牙齿的清洁性,国际上现今还没有国际化标准。但是在牙膏业业内,在国际上普遍认同的是由STOOKEY等人提出的表面清洁比率(PCR)的概念以及测试方法、br/>
现在,常常使用表面清洁比率与放射性牙本质磨损的比值(PCR/RDA)来评价牙膏磨擦剂的清洁性能与磨损的综合性能。PCR/RDA比值越大,说明磨擦剂的清洁性能越好而且磨损性相对较小;比值越小,说明磨擦剂的清洁性能越差而且磨损性相对较大、br/>
(2)磨擦剂颗粒的粒径分布
用做牙膏磨擦剂的粒度分布一般在3~15μm之间。当磨擦剂颗粒过大时(大?0μm),使用者就会有非常明显的砂粒感;当磨擦剂颗粒过小时(小?μm),磨擦剂颗粒会因布朗运动而絮凝,从而引起牙膏反粗现象发生,并且磨擦剂也不能够表现出良好的磨擦性能、br/>
(3)透光玆br/>
二氧化硅是制作透明牙膏唯一一种磨擦剂,当牙膏中的固相组分(磨擦剂)和液相组分的折射率相似时,制成的膏体就会呈现出透明状。而膏体透亮程度的高低,就需要另外一个指标——透光率来进行衡量。透光率是二氧化硅作为牙膏磨擦剂特有的指标,当二氧化硅的透光率越高,由它作为磨擦剂制成的牙膏的透亮程度也越高、br/>
小结
牙膏用二氧化硅为下游牙膏行业生产中的关键材料,二氧化硅作为牙膏磨擦剂和增稠剂,属于牙膏的主要原材料之一,影响牙膏的主要性能,如美白牙齿、清洁口腔等功能。在消费升级的大背景下,消费者对牙膏的需求越来越高端化、多样化、功效化。以往,高端牙膏所用的牙膏磨擦剂二氧化硅主要由跨国化工企业主导,民族牙膏的高端产品需要采购进口牙膏用二氧化硅,供应的及时性得不到保障,导致我国高端牙膏市场发展缓慢,牙膏用二氧化硅亟需进口替代、br/>
参考来源:
苏二强:沉淀法合成牙膏摩擦剂二氧化硅
孙群等:二氧化硅及其牙膏的清洁性能研究
金三汞br/>
(中国粉体网编辑整理/平安(br/>
注:图片非商业用途,存在侵权告知删除?br/>