中国粉体网讯继工业硅期货和期权成功上市后,广期所再次迎来新品种、/p>

近日,证监会同意广期所碳酸锂期货及期权注册。广期所发布消息称,碳酸期货合约?023??1日(星期五)起上市交易。碳酸锂期货及期权上市后,广期所新能源金属期货品种板块将初步形成、/p>
那么广期所碳酸锂期货和期权产品该如何交易呢?对中国新能源产业有什么影响呢>/p>
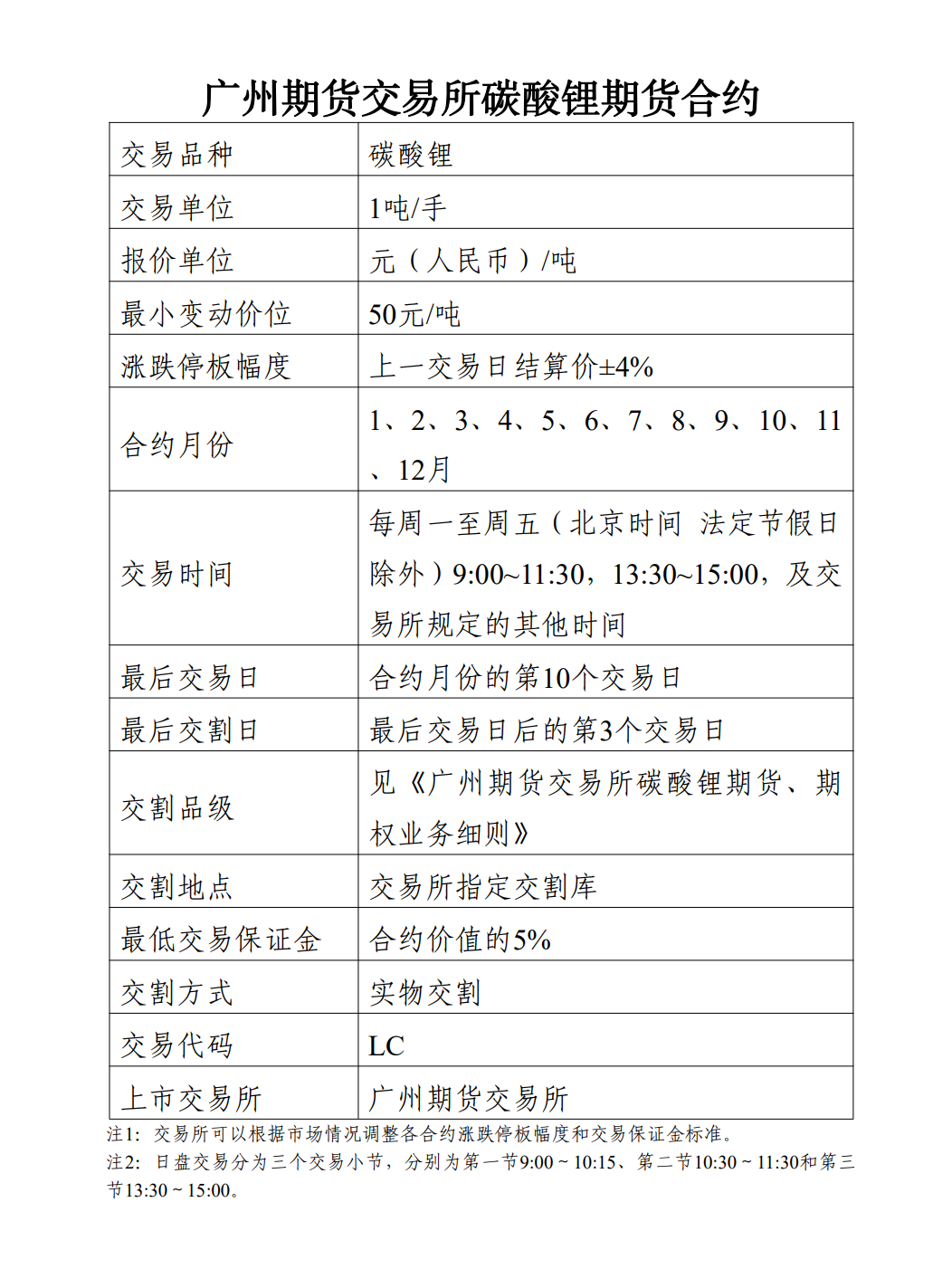
碳酸锂期货如何交易?
广期所方面已经发布碳酸锂期货和期权合约及相关业务细则,并明确了可交割商品、指定交割仓(厂)库等。具体如下:

从期货合约规格来看,碳酸锂期货合约的交易单位为每?吨,最小变动价?0?吨,涨跌停板幅度±4%。交割品以电池级碳酸锂为基准交割品,工业级碳酸锂作为替代交割品,交割单位??手,可选择“期转现+滚动交割+一次性交割”方式、“仓?厂库”模式进行交割、/p>

目前,国内碳酸锂主要用于制备电池的正极材料和电解液,电池级碳酸锂是市场消费的主要形式。因此以电池级碳酸锂为标准交割物,比较符合当下的产业应用现状。不过,在现货交易中也存在工业级碳酸锂作为电池级碳酸锂的替代品交割的情况。为此,碳酸锂期货产品进行了“期货价?升贴水”设置、/p>
对于?5000?吨的标准,广期所方面表示,近年来86.4%的时间升贴水高于工碳和电碳的现货价差,可以较好地保证期货价格不在基准品和替代品间漂移,从而维护电池级碳酸锂的基准定价品地位、/p>

交割区域上,碳酸锂期货交割点分布在主产销区,包括四川、江西、青?个省,其中江西为基准交割地,四川不设贴水。考虑到青海地区较为偏远,相较于其他两个产区的运输成本明显偏高,因此贴?000?吨。主销区包括湖南、江苏、福建、广东、湖北和上海6省(市),也不设贴水、/p>
主产区的产量占国内碳酸锂总产量的75%,全部交割区域产量占国内总产量的88%,五个主销地占国内总消费量?1%,全部交割区域消费量占国内总消费量?1%、/p>
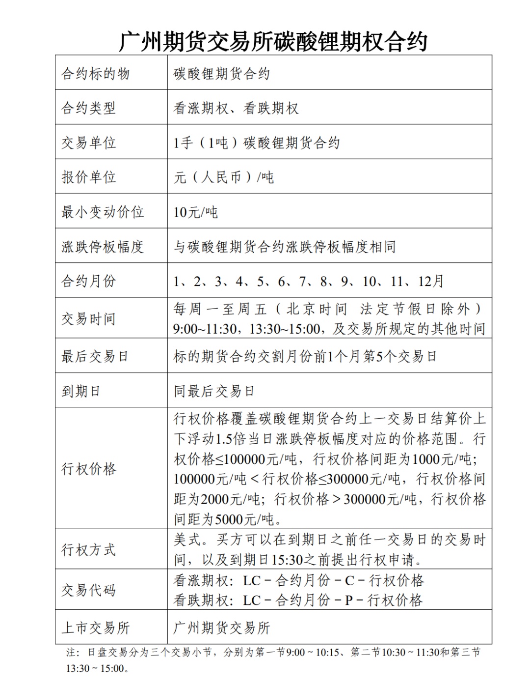
碳酸锂期权如何行权?
与期货不同,碳酸锂期权方面交易单位为1手(1吨)碳酸锂期货合约,最小变动价位为10?吨。合约月份同样包括全?2个月份,交易时间同期货合约,行权价格覆盖标的碳酸锂期货合约上一交易日结算价上下浮动1.5倍当日涨跌停板幅度对应的价格范围、/p>

碳酸锂期权合约采用分段行权价格间距,当行权价格位?00000?吨或以下区间时,行权价格间距?000?吨;当行权价格位?00000?吨至300000?吨时,行权价格间距为2000?吨;当行权价格大?00000?吨时,行权价格间距为5000?吨。此外,行权方式为美式,即买方可以在到期日之前任一交易日的交易时间,以及到期日15:30之前提出行权申请、/p>

碳酸锂的价格走势主要由整体供需变化决定,但由于供给端相对垄断的格局,快速增长的市场需求,以及供需两端主要国家相关政策变化的综合影响,容易出现忽上忽下的“过山车”行情,对国内企业正常生产影响较大。因为市场交易机制的不健全常常会出现“过热、过冷”的情况、/p>
而期权“看多看空”的设置,能够有效抑制大宗商品价格上涨,对于企业规避风险有很大的帮助。当大宗商品价格剧烈波动时,并非所有市场交易者都对价格认同,会有一部分投资者借助期权进行做空或做多。这样的机制存在可以避免大宗商品价格走向极端。同时,也为企业提出一个相较明确的评判风险的指标,对于市场发展具有积极意义、/p>
(中国粉体网编辑整理/乔木(/p>
注:图片非商业用途,存在侵权告知删除?/p>