3843
2024-04-24
中国粉体网讯近日,兰陵经济开发区行政审批服务局对兰陵东裕新材料科技有限公司年产20000吨高纯石英砂?000吨石英管项目环境影响评价文件进行了拟审批公示、br/>
兰陵东裕新材料科技有限公司年产20000吨高纯石英砂?000吨石英管项目,建设地点位于山东省临沂市兰陵县兰陵经济开发区西汶河路中段(高屯村东北720米),利用山东洛夫化工股份有限公司闲置厂房进行建设。拟建项目总占地面积约13485m2,建筑面?860m2、/p>
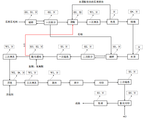
拟建项目总投?0000万元,主要建设高纯石英砂、石英管生产线及附属配套设施。生产过程主要以石英石毛料为原料,以盐酸、氢氟酸等为辅助材料,通过破碎、筛分、浸酸、色选、焙烧、水淬、细碎、酸化提纯、清洗、脱水、烘干、磁选、氯化、冷却等工序生产高纯石英砂;以自产高纯石英砂等为原料,通过熔融、拉管、割管、脱羟等工序生产石英管。拟建项目预计投产日期为2024?月,项目建成后将新增50个就业岗位,形成年产 20000吨高纯石英砂?000吨石英管的规模、/p>
拟建项目产品方案一览表


拟建项目高纯石英砂生产工艺流程及产污环节国/p>

拟建项目石英管生产工艺流程及产污环节国/p>
来源:兰陵经济开发区行政审批服务局
(中国粉体网编辑整理/九思)
注:图片非商业用途,存在侵权请告知删除!
2025-04-23
2025-04-21
2025-04-19
2025-04-18
2025-04-17
2025-04-15
2025-04-14
2025-04-11