广西贺州市科隆粉体有限公号/div>
访问手机展位
微信小程序展佌/span>
留言咨询
(我们会第一时间联系您)
关闭
留言类型9/div>
*姓名9/div>
*电话9/div>
*单位9/div>
Email9/div>
*留言内容9/div>
(请留下您的联系方式,以便工作人员及时与您联系!(/div>
认证信息
称: 广西贺州市科隆粉体有限公号/b>
证:工商信息已核宝br /> 访问量:639474
手机网站
扫一扫,手机访问更轻杽/div>
产品分类
公司动?/span>
广西贺州市科隆粉体有限公司编织包装袋公开招标采购项目正式开?/span>

广西贺州市科隆粉体有限公?nbsp; 2024-04-09 点击1302欠/div>

为进一步深化企业改革,加强企业管理,规范企业物资采购工作,达到降低成本、提高经济效益的目的,本公司决定对编织包装袋实行公开招标采购,现邀请各合格的供应商前来投标、/p>


一、投标须?/strong>

1.招标编号9/strong> KLFT2024-003 、/p>

2.招标货物:编织包装?主要质量标准及数量详见第二章)、/p>

3.招标原则9/strong> 公平、公正、公开和诚实信用原则、/p>

4.投标地炸广西贺州市科隆粉体有限公司、/p>

5.投标时间:

开始时间:2024 04 08 08 00分(北京时间),

结束时间9/strong>2024 04 15 08 00分(北京时间)、/p>

逾期送达或者不符合规定的投标文件作废、/strong>

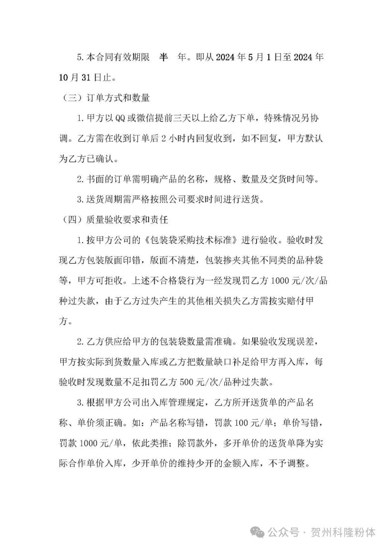
6.交货时间9/strong> 2024 05 1 日至 2024 10 ?nbsp; 31日、/p>

7.投标方式:与本次投标有关的一切往来信函请发送邮箱:

KLZB@kelong-powder.com

8.投标截止日前,投标方需将竞标样品寄(送)至招标公司(新的供应商需要寄样袋,老供应商不需要),需检验样品应?024 04 15 日前寄(送)至招标公司,逾期送达,恕不接收、/p>

9.开标、定标:招标人内部开标,不邀请投标人参加、/p>

10.如有围标、串标的情况出现,我司将进行二次议标、/p>

11.中标通知9/strong>中标信息在投标结束后五个工作日内以招标人电话通知为准、/p>

12. 投标需提供相应资质证明文件9span style="color: rgb(255, 0, 0);">《营业执照副本(复印件)》 《法定代表人身份证明书(原件)》 《法人代表授权书(原件)》 《ISO质量认证证书(复印件)》 《材料合格文件证明》 《产品说明》等必备文件(详见第四章)、/strong>


130836_267457_gsdt.jpg

130839_242421_gsdt.jpg

130843_409223_gsdt.jpg

130847_483473_gsdt.jpg

130850_660394_gsdt.jpg

130853_629234_gsdt.jpg

130856_423172_gsdt.jpg

130859_334518_gsdt.jpg

130907_156054_gsdt.jpg

130911_423435_gsdt.jpg

130915_195642_gsdt.jpg

130919_486891_gsdt.jpg

130924_508781_gsdt.jpg

130927_714870_gsdt.jpg

130931_824240_gsdt.jpg

130936_599971_gsdt.jpg