手机片img class="sj_xl" src="//www.znpla.com/show/dons/v2images/xia.png"/>

扫一扫,手机访问

关于我们 加入收藏
400-810-0069 ?/span>3366

中国粉体网认证电话,请放心拨扒/p>

步琦实验室设备贸易(上海)有限公号/p>

4 平/span>白金会员

已认?/p>

拨打电话
获取底价
提交后,商家将派代表为您专人服务
立即发?/a>
当前位置9/div> 步琦 > 公司动?/a>>

【瑞士步琦】【应用】利用喷雾干燥实现mRNA-LNP的气管内递?/p>

【瑞士步琦】【应用】利用喷雾干燥实现mRNA-LNP的气管内递?/div>
2.jpg

利用喷雾干燥

实现 mRNA-LNP 的气管内递?/strong>

喷干应用



1



介绍

mRNA 疫苗是指将含有编码抗原蛋白的 mRNA 导入人体,直接进行翻译,形成相应的抗原蛋白,从而诱导机体产生特异性免疫应答,达到预防免疫的作用(?)、/p>


mRNA 疫苗的优势主要有9/strong>

  1. 研发周期短、抗原选择范围广,任何可成蛋白的抗原序列均可被选择

  2. mRNA 疫苗的半衰期与免疫原性可通过修饰和递送系统来人工调节,由于不进入细胞核,无感染或插入突变的风险,安全性更髗/p>

  3. 多种修饰后的 mRNA 更稳定,在细胞质中被高效摄取和表达;mRNA 疫苗具备自我佐剂特点,因此表现更强的免疫原性,有效性更髗/p>

  4. 可通过体外转录技术快速、廉价地大规模生 RNA 疫苗,在掌了病毒基因序列后即可在 40 天内完成疫苗样品的生产制夆/p>


▱/span> ?. mRNA 疫苗通过转染抗原呈递细胞引起免?/p>


  1. 注射 mRNA 疫苗被抗原呈递细胞内吞、/p>

  2. mRNA 脱离核内体进入细胞质后,被核糖体翻译成蛋白质。翻译的抗原蛋白可以通过几种方式刺激免疫系统、/p>

  3. 细胞内抗原被蛋白酶体复合物分解成更小的片段,片段通过主要组织相容性复合体(MHC) I类蛋白在细胞表面展示给细胞毒性T细胞、/p>

  4. 活化的细胞毒性T细胞通过分泌细胞溶解分子,如穿孔素和颗粒酶,杀死被感染的细胞、/p>

  5. 此外,分泌的抗原可以被细胞摄取,在核内体内降解,并通过 MHC II 类蛋白在细胞表面呈递给辅助性T细胞、/p>

  6. 辅助性T细胞通过刺激 B 细胞产生中和抗体,并通过炎症因子激活吞噬细胞,如巨噬细胞,促进循环病原体的清除。BCR:B 细胞受体;ER:内质网;TCR:T 细胞受体、/p>


随着 COVID-19 的全球大流行,mRNA 疫苗已经作为一种新兴的疫苗技术进入市场,LNPs 是目 mRNA 递送时克服体内给药时的许多胞外和胞内屏障的首选载体。然而大多数 LNP mRNA 疫苗需要严格控制的冷链基础设施、span style="color: rgb(86, 172, 221); box-sizing: border-box;">喷雾干燥是一种快速、可扩展且连续的过程,可生产室温稳定且适合吸入的细粉,并可以通过喷雾干燥工艺参数来控制粉末的物理性质、/strong>但喷雾干燥过程中,LNP 也要承受剪切应力、液体界面膨胀和收集过程中热脱水引起的应力。以下分享阿斯利康应 BUCHI 小型喷雾干燥 B-290 实现脂质纳米颗粒实现 mRNA 的气管内递送、/p>


小型喷雾干燥 B-290




?nbsp;小型喷雾干燥 B-290


干燥参数


_

入口温度

90ℂ/p>

出口温度

54ℂ/p>

抽气机效玆/p>

100%

雾化气流

1850 L/h

进料速率

2mL/min


2



方法

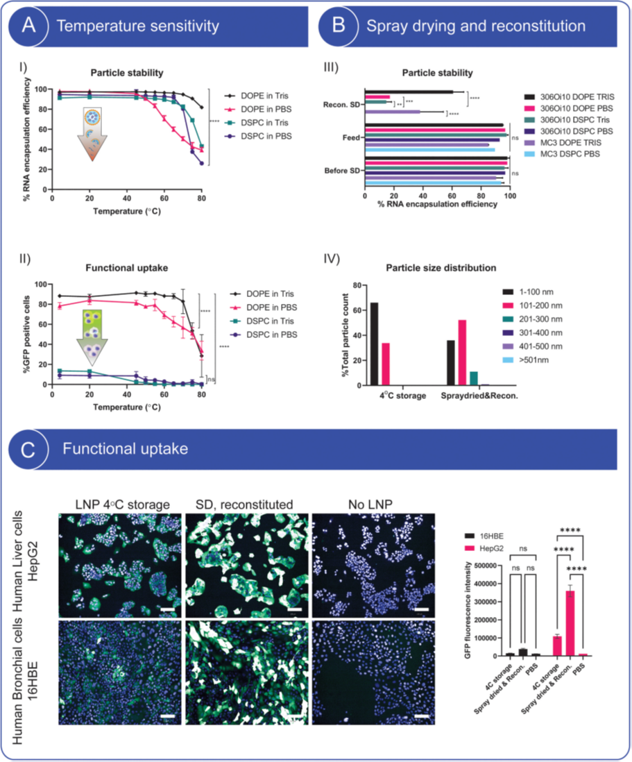
该团队首先关注了磷脂和缓冲液 LNP 本身温度敏感性的影响。由 DSPC 的相变温?Tm) 55℃,接近喷雾干燥器的出口温度, DOPE 是一种不饱和磷脂,Tm -16℃,可改善LNP的温度敏感性,并有研究发现 DOPE 替代 DSPC 可以提高 mRNA 递送效率[1]。LNP 中可电离脂质 pKa=7,因 pH 值的大幅变化可能会导致颗粒结构和稳定性的变化,该团队测试了广泛使用的 PBS 20 mM Tris 缓冲液的影响。该团队将四种不同的 LNP 配方(DSPC PBS;DSPC Tris;DOPE PBS;DOPE Tris)在不同温度范围孵育以模拟LNP配方和喷雾干燥过程的温度跨度。发 DOPE Tris 组在高达 75 的温度下仍保持稳定,并且 80 时仅损失 20% RNA、/p>


在喷雾干燥的温度条件下更稳定不等于能更好地承受喷雾干燥过程,因此该团队还验证 DOPE Tris LNP 能更好地承受喷雾干燥过程。DOPE Tris 组在喷雾干燥和复 306Oi10 MC3 LNP 时均增强了颗粒稳定性 Tris 缓冲液在喷雾干燥方面优于PBS,虽然两种缓冲液 pH 值都会随着温度的升高而降低, Tris 的变化率 PBS 10 倍,这意味着Tris缓冲液从 25°C 升至 37°C pH 将减 0.3 个单位, PBS 仅减 0.025 个单位,pH 值的降低可能会确保RNA仍被封装在LNP中。作者还发现优化的LNP配方(DOPE Tris)显著提高了评估了 LNP 在肝细胞癌细胞系 HepG2 和肺支气管细胞系 16HBE 中的摄取,与 4°C 下储存的液体 LNP 制剂相比,通过喷雾干燥处理并在室温下储存的 LNP 具有更好的稳定性、更高的颗粒封装效率以及更显著的蛋白质表达(?)、/p>


?nbsp;?. 通过修改配方,以 DOPE 代替 DSPC、Tris 缓冲液代 PBS,可以提高喷雾干燥后 LNP 的稳定?/span>


(A)使用 DSPC PBS 生产 LNP 制剂对温度升高敏愞/p>


(B) DSPC 替换 DOPE、PBS 替换 Tris 时,喷雾干燥和重新分散后LNP颗粒的稳定性显著提高、/p>


(C)LNP 制剂在喷雾干?SD)后稳定性提?导致 mRNA HepG2 16HBE 细胞具有良好转染效率。比例尺=100μm?*P<0.01?**P<0.001?***P< 0.0001、n.s=不显著、/p>


该团队发现,当喷雾干 LNP 制剂时,在干燥塔内可观察到均匀的薄膜,在旋风分离器中可观察到薄膜沉积物,这是因为在无赋形剂的情况下,喷雾干 LNP 制剂中每种成分的固化机制将根据其扩散速率和溶解度而有所不同,引起各组分分离。因此该团队优化 LNP、海藻糖、三亮氨酸的比例[2]。发 LNP 与三亮氨酸的比例 1:4 1:5 时,可以减少旋风分离器中的粉末损失,并进一步提高复溶后 mRNA 封装效率,将 LNP 负载 1.5% 增加 5%。喷雾干燥后,通过 SEM 分析粉末粒径和表面结构,通过 CryoTEM 分析复溶的颗粒。发现喷雾干燥后复溶 LNP 样品为尺寸范围变化更大的致密小囊泡(?)、/p>


▱/span>?. 喷雾干燥配方的优匕/span>


(A)粉末配方中三亮氨?LLL):LNP 比例的优化可将旋风分离器中的损失降至最低,并随着重构 RNA 封装效率 (%EE) 的增加而实现产量最大化、/p>


(B)喷雾干燥产生 LNP 的扫描电镜照片。当三亮氨酸(LLL)的浓度从 3% 增加 15% 时,颗粒的形态逐渐从光滑的表面变成高度波纹状的表面、/p>


(C)新制 LNP 和喷雾干 LNP 代表性冷冻透射电子显微镜图片。与新鲜 LNP 相比,喷雾干 LNP 复溶后被包裹在致密的衬里。比例尺 =200nm?nbsp;


接下来,该团队验证了 mRNA LNP 粉末制剂在体内的功能性递送。使 Penn-Century Dry Powder Insufflator?4 装置对动物进行给药,该装置可以将粉末直接输送到大鼠的肺部。肺组织切片上的免疫组化(IHC)显示出强烈的 eGFP 阳性细胞染色。这些细胞根据其定位、形态和免疫荧光标记被鉴定为细支气管上皮细胞、II 型肺细胞?或巨噬细胞。尽管仅识别出少 eGFP 阳性细胞,但这些阳性细胞的染色强烈、且无背景噪点,表明 eGFP mRNA LNP 在喷雾干燥后吸入给药,可在肺部产生清晰的 eGFP 表达、/p>


3.png

▱/span>?. 肺中的体内摄取和蛋白质表辽/span>


(A)大鼠肺示意图


(B)研究设计的示意图、/p>

单次给药 24 小时或连?天每日给药后 24 小时处死大鼠。给药方式包括气管内(IT)滴注含有 eGFP mRNA LNP 的喷雾干燥制剂或安慰剂、/p>


(C)在右肺叶的肺匀浆中测量 eGFP 蛋白水平


(D)显示 eGFP 阳性细胞(紫色)的图像


(E)IT 滴注单次(I和III)和 3 天重?II和IV)给药 24 小时在大鼠左肺叶中检测到 eGFP(棕色)。eGFP 阳性细胞(紫色)形态学上鉴定为细支气管上皮细胞 (D I) II 型肺细胞和巨噬细 (D II)。在细支气管上皮细胞(E I) II 型肺细胞和巨噬细?E II)中鉴定出 eGFP mRNA (棕色)、/p>


(F)eGFP 的免疫荧光标记与 II 型肺细胞或巨噬细胞标记物结合,证实两种细胞类型都表达 eGFP、/p>


(G)左肺叶的组织病理学分析结果、/p>

左上9/span>来自对照大鼠的肺组织,显示没有病变、/p>

左下9/span>治疗 3 天的大鼠肺组织,显示肺泡实质中的实变区域,代表炎症病变(箭头)、/p>

中图9/span>混合炎症细胞浸润区域的较高放大倍数,以较小的气道和描绘肺泡管为中心、/p>

右图9/span>代表次级细支气管上皮变化的图像、/p>


3



结论

总的来说,该研究团队进行了一项概念验证研究,并成功通过配方优化,设计出亅strong style="box-sizing: border-box;">用于吸入 mRNA LNP 喷雾干燥制剂。该制剂?strong style="box-sizing: border-box;">经过喷雾干燥和复溶后仍保持功能,并可在体外和体内有效递 mRNA,能够以临床相关剂量水平实现 LNP 的肺部给?/span>,在吸入 mRNA 疫苗领域开辟了新道路,具有巨大前景、/p>


小型喷雾干燥 S-300




4.png
4.jpg

▱/span>小型喷雾干燥 S-300

▱/span>惰性气体循环装 S-395


BUCHI 小型喷雾干燥 S-300 搭配惰性气体循环装 S-395,构建完美闭环体系,创造低氧环境,轻松处理您的 mRNA 样品、/p>


4



参考文?/strong>

  1. Chaudhary, N., Weissman, D. & Whitehead, K.A. mRNA vaccines for infectious diseases: principles, delivery and clinical translation. Nat Rev Drug Discov 20, 817?38 (2021).

  2. Friis K P, Gracin S, Oag S, et al. Spray dried lipid nanoparticle formulations enable intratracheal delivery of mRNA[J]. Journal of Controlled Release, 2023, 363: 389-401.




1.png

长按上方二维码联系我?/strong>


或拨打联系电话:

400 - 880 - 8720


微信公众叶/strong>

步琦智慧实验宣/span>

淘宝官方旗舰?nbsp;

瑞士步琦


虚拟号将秒后失效

使用微信扫码拨号

为了保证隐私安全,平台已启用虚拟电话,请放心拨打(暂不支持短信)