近期,中国医科大学团队在《Materials Today Bio》上发表了一项创新研究,探讨亅span style="color: rgb(192, 0, 0);">黄芪修饰的硅酸钙(AstCS)刺激M2型巨噬细胞来源的细胞外囊泡(AstCSM2EVs)在骨再生中的治疗潜力、/strong>

研究发现,AstCSM2EVs能有效促使巨噬细胞向M2表型极化,表现出优异的免疫调节能力:促炎因子(IL-1β、TNF-α)显著下调,而抗炎介质(IL-4、IL-10)则明显上调。此外,AstCSM2EVs还展现出增强的促血管生成能力,具体表现为内皮细胞管状结构形成增多、VEGF分泌上升,并能通过上调ALP、BSP、OC等关键标志物+span style="color: rgb(192, 0, 0);">促进间充质干细胞的成骨分化、/strong>
机制研究进一步揭示,AstCSM2EVs主要通过miR-218-5p调控包括NOD样受体和ECM-受体相互作用在内的多条信号通路,从而协调上述再生过程。在兔股骨缺损模型中,局部施用AstCSM2EVs显著促进了骨再生+/strong>表现为骨体积分数增加、小梁结构改善,并有效抑制了局部炎症反应、/p>
这些发现确立了AstCSM2EVs作为一种极具潜力的骨再生治疗剂,凸显了其在免疫调节、血管生成和成骨分化中的多重作用。本研究创新性地尅span style="color: rgb(192, 0, 0);">细胞外囊泡与免疫调节性组织工程策略相结合+/strong>为骨缺损修复提供了新思路、/p>

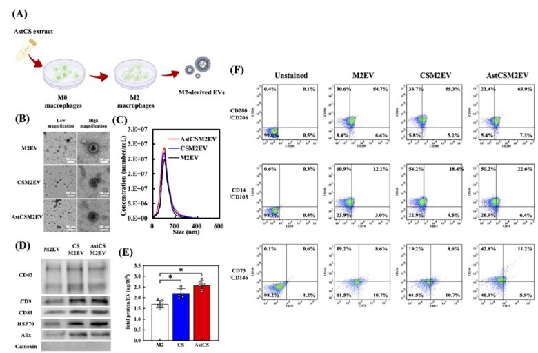
值得关注的是,该研究中关于M2型巨噬细胞来源EVs的表面标志物分析,包括CD206、CD280、CD146、CD73、CD105和CD14,均?span style="color: rgb(192, 0, 0);">CytoFLEX nano纳米流式细胞仪上完成、/strong>
研究结果显示,CD73与CD146具有显著的促血管生成作用;CD14阳性细胞展现出成骨诱导潜力;而CD105则在再生内皮细胞中高表达,通过调控TGF-β信号通路参与组织修复与血管生成过程。如图F所示,与CSM2EV及未染色对照组相比,AstCSM2EVs中上述标志物的阳性群体比例显著提升。正是凭借对纳米级EVs进行如此精细的表型分析,才得以将材料的生物学效应、细胞的免疫状态与外泌体的治疗功能紧密关联、/p>

Fig. 4.(A) The schematic of AstCS extract promotes the polarization of naive M0 macrophages into M2 phenotype, subsequently facilitating the generation of M2- derived EVs. (B) TEM images and (C) size distribution analysis of M2EV, CSM2EV, and AstCSM2EV, (D) Western blot analysis of EV markers, (E) total protein quantification of different EVs, and (F) flow cytometry analysis showing the expression of surface markers (CD206/CD280, CD73/CD146, and CD14/CD105) on different EVs compared to unstained control. * indicates statistical significance (p <0.05). Data represent mean ±SD; n =6 for each group.
性能基石:从“系统性验证”,看CytoFLEX nano的硬核实劚/strong>
该研究是Ming-You Shie团队利用CytoFLEX nano纳米流式分析?/strong>自上市以来发表的?篇研究。是什么支撑CytoFLEX nano在这类前沿研究中承担重任>/p>
传统流式细胞术在外泌体检测中面临分辨率限制、背景噪声干扰以及标准化方法缺失等挑战。CytoFLEX nano作为专为纳米颗粒检测设计的新一代仪器,通过优化流体动力学、采用先进光学组件并增强电子信号处理+/strong>实现了卓越的分辨率与灵敏度。仪器配备四激光器?05?88?61?38 nm),具备六荧光通道、五侧向散射通道及一前向散射通道,支?span style="color: rgb(192, 0, 0);">单颗粒水平的多参数精准检测、/strong>
西安交通大学团队近期在《VIEW》(2025)上发表的系统性性能评估,为CytoFLEX nano的优秀表现提供了客观数据支撑、/strong>

01荧光灵敏度评?/strong>
使用500 nm八峰荧光微球进行测试,CytoFLEX nano在V447、B531、Y595通道中可清晰分辨八个荧光峰,在R670、R710、R792通道中也表现出卓越的荧光分辨能力与信号一致性。相较于传统流式细胞仪,CytoFLEX nano在低荧光强度信号检测中展现凹span style="color: rgb(192, 0, 0);">更优的信噪比与分离度+/strong>尤其适用于低表达表面抗原的外泌体检测、/p>

FIGURE 2 Fluorescence signal distribution histograms of 500 nm 8Peaks calibration beads measured using the CytoFLEX nano flow cytometer. (A) V447, (B) B531, (C) Y595, (D) R670, (E) R710, and (F) R792. The x-axis represents fluorescence intensity detected in each respective channel, and the y-axis indicates the number of events corresponding to each fluorescence intensity level.
02粒径检测精度与分辨玆/strong>
使用40?000 nm系列标准微球进行测试,CytoFLEX nano在VSSC1通道?0?00 nm)中表现出优异的粒径一致性,尤其在≥100 nm颗粒中测量值高度吻合标准值。在40?50 nm范围内表现突出,完全覆盖典型外泌体粒径范围、/p>

FIGURE 3 Particle size distribution of calibration microspheres measured using the CytoFLEX nano flow cytometer. The size distribution of standard microspheres (ranging from 40 to 150 nm in diameter) was analyzed using the VSSC1 detection channel. Particles/mL means the number of particles found in 1 mL of the sample.
03浓度定量准确?/strong>
使用NIST可追溯的100 nm聚苯乙烯微球进行浓度梯度稀释实验,CytoFLEX nano测得浓度与理论值高度一至span style="color: rgb(192, 0, 0);">(R² = 0.9992(/strong>,显示出优异的线性响应与定量准确性。其内置皃strong>自动清洗与基线监测系绞/span>有效降低了交叉污染与背景干扰,确保在宽浓度范围内保持稳定性能、/p>

FIGURE 4 Particle size distribution histograms using the NIST-traceable 100 nm PS standard microsphere. (A) Measurement of particle size distribution and concentration of NIST-traceable 100 nm PS microspheres using the CytoFLEX nano flow cytometer. The microsphere stock concentration was 1.809 × 1013 particles/mL, and measurements were performed after a 1000-fold dilution. (B) Linear correlation between theoretical and measured concentrations of microspheres across dilution gradients. The x-axis represents the dilution factor, and the y-axis indicates the measured particle concentration (particles/mL) after dilution. Data were collected using both the CytoFLEX nano and CytoFLEX flow cytometers.
04外泌体表面标记检测效玆/strong>
在三种不同来源的外泌体(iPS-hTERT、MHCC 97L、血清)中,CytoFLEX nano对CD9、CD63、CD81的标记效率显著高于传统仪器。尤其在40?0 nm颗粒区间+/strong>CytoFLEX nano能够检测到传统仪器无法识别的外泌体亚群,进一步揭示了外泌体群体的异质性、/p>

FIGURE 6 Evaluation of exosome labeling efficiency using fluorescence-conjugated antibodies. Exosome samples isolated from iPS-hTERT-exo, MHCC 97L-exo, and Serum-exo samples were labeled with FITC-conjugated CD9, PE-conjugated CD81, and APC-conjugated CD63 antibodies. Fluorescence intensity was measured by CytoFLEX nano flow cytometry to assess antibody binding efficiency.
05不同分离方法对外泌体表征的影哌/strong>
比较超速离心、Huize-kit和超滤法三种方法,CytoFLEX nano清晰揭示了不同方法在得率与标记效率上的差异、span style="color: rgb(192, 0, 0);">超滤法颗粒富集效率最高,但其表面标记检测效率较低;而超速离心虽得率较低,但标记效率最高,提示其在生物学表征中的可靠性,仍是外泌体分离纯化的金标准、/strong>

FIGURE 7 Comparison of exosome yield obtained by different isolation methods. Exosomes were isolated from the same sample source using three methods: ultracentrifugation, Huize-kit, and EXODUS. The yield of exosomes was measured by particle concentration (particles/mL) using the CytoFLEX nano flow cytometer.

FIGURE 8 Comparison of exosome marker labeling efficiency using different isolation methods. Exosomes isolated by Huize-kit and EXODUS methods were labeled with specific surface marker antibodies.
06与传统仪器的对比分析
在相同样本条件下,CytoFLEX nano皃span style="color: rgb(192, 0, 0);">检测下限低?0 nm+/strong>而传统CytoFLEX仅为80 nm。在40?0 nm区间,CytoFLEX nano额外检测到?0?0%的颗粒,这些多为传统仪器遗漏的外泌体亚群。此外,CytoFLEX nano在多重荧光标记中的阳性率更高,尤其在CD81等低表达标记中优势明显、/p>

FIGURE 9 Comparison of exosome detection using CytoFLEX and CytoFLEX nano flow cytometer on identical samples. (A) Fluorescence detection of MHCC 97L-exo using CytoFLEX with the ultracentrifugation method. (B) Particle size distribution analysis of exosomes measured by both CytoFLEX and CytoFLEX nano flow cytometers. (C) Statistical analysis of particles measured by both CytoFLEX and CytoFLEX nano flow cytometers. (D) Comparison of fluorescence labeling efficiency across different particle size ranges detected by the two instruments.
?/strong>
CytoFLEX nano流式细胞仪凭借其在粒径分辨率、荧光灵敏度、浓度定量及多参数分析方面的卓越性能,已成为解析外泌体异质性的理想平台。这项系统性性能验证从技术底层证实:CytoFLEX nano具备的高灵敏度、高分辨率和定量准确性,足以应对真实研究中样本来源多样、前处理方法不一所带来的挑战、/p>
选择CytoFLEX nano纳米流式分析仪,不仅是选择一台仪器,更是选择了一个值得信赖的科研伙伴,助您在纳米世界的探索中,见微知著,洞见未来、/p>
欢迎联系贝克曼库尔特生命科学,了解更多关于CytoFLEX nano如何助力您的研究实现突破、/p>
参考文献:
· Cheng-Yu Chen, Jian-Jr Lee, Yen-Hong Lin, Ting-You Kuo, Der-Yang Cho, Ming-You Shie, Osteoimmunomodulation of astragalus-calcium silicate scaffolds-activated M2 macrophage-derived miR-218-rich exosome for enhanced bone regeneration, Materials Today Bio, Volume 35, 2025, 102286, ISSN 2590-0064,
· L. Cao, H.Wang, J. Zhu, W. Li, L. Han, Z.Wang, X.Wang, B. Guo, J. Ding, D. Tong, C. Huang, VIEW. 2025, 20250068.
461
1
- 日本石川擂溃机化学工业实验用装置的高效选择
- 为什么COFs的催化应用近期顶刊不断?
- 三维运动混合机的核心工作原理有哪些?
- 日本 NIKKATO 氧化锆球(YTZ 球):高性能研磨介质的卓越之逈/a>
- 脉冲除尘粉碎机筛网更换与清洁方法
- 为什么金属纳米团簇的最新研究进展值得关注>/a>
- 大明化学氧化铝粉:可控粒径分布与优异烧结性的完美结合
- 搅拌球磨——在片状银粉磨制工艺上的研究与应?/a>
- 大明化学氧化铝粉在低温烧结制粉中的应?/a>
- Development, Characterization, and Molecular Dynamics Simulation of Andrographolide Nanosuspensions Utilizing Hummer Acoustic Resonance Technology
- 苏州碳丰科技首席科学家程金生老师以本公司名义在国际上发表关于石墨烯纤维的论文《石墨烯纤维纳米复合材料的合成及氨基酸检测的分析应用》:
- 介可视·散装物料库存管理雷达全景扫描系统在料仓、堆场中的应?/a>
- 磷酸化修饰鬼臼果多糖的制备及生物活?/a>
- DSR论文解读:Advanced Science News 报道中科院长春应化所新型非铂催化材料研究成果
- High-throughput preparation, scale up and solidification of andrographolide nanosuspension using hummer acoustic resonance technology(纳米混悬剂制备的前瞻性技 - 蜂鸟声共振)
- 扫描电镜优秀论文赏析|飞纳台式扫描电镜电极材料上的应?/a>

